Skip to content Skip to navigation

【危險物品運送人員】複訓課程 ~ 04/15-04/16 預定開課~招生中!!

課程內容
訓練班別: 
複訓
課程目地: 

依據「道路危險物品運送人員專業訓練管理辦法」之訓練種類分開(罐槽車、一般貨車)電腦測試,欲參加訓練請速報名! 

1.依據『道路危險物品運送人員專業訓練管理辦法』辦理                                                                                  

2.依據交通部公路總局103年6月6日路監交字第1031004118號函發佈。

自103年7月1日起,危險物品運送人員類別區分為【罐槽車】及【其他貨車】兩種課程,由宜蘭監理站考試發證。

【危險物品運送人員】訓練班

依交通安全規則第84條之規定運送危險物品之駕駛人或隨車護送人員應經專業訓練,並依交通部公路總局97年3月17日交路字第0970085015號函令訂定發佈施行之「道路危險物品運送人員專業訓練管理辦法」辦理專業訓練,初訓證明書有效期間為2年,於訓練證明書屆滿前2個月內應完成複訓,若證明書過期1天則需重新參加初訓,請務必注意道路危險物品運送訊練證照若即將過期請於有效期間內儘速完成複訓課程。

危險物品定義:

依據道路交通安全規則第84條第三項所稱『第一項、第二項所稱之危險物品係指勞動部訂定之「危害性化學品標示及通識規則」規定適用之危害物質、環境部依據「毒性化學物質管理法」公告之第一類至第三類毒性化學物質、環境部依據「有害事業廢棄物認定標準」判定之有害廢棄物、「爆竹煙火管理條例」規 定適用之爆竹煙火及歸屬於附件二分類表之危險物品。』

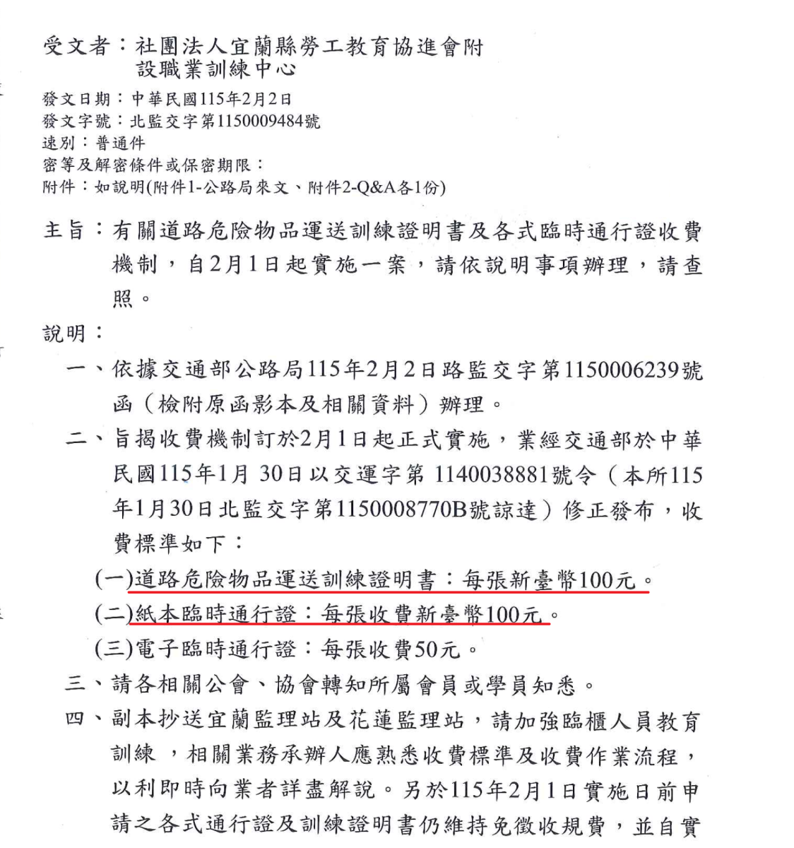
依據交通部公路局115年2月2日路監交字第1150006239號函(檢附原函影本及相關資料)辦理。

收費機制訂於2月1日起正式實施,業經交通部於中華民國115年1月 30日以交運字第 1140038881號令修正發布,收費標準如下:

(一)道路危險物品運送訓練證明書:每張新臺幣100元。

(二)紙本臨時通行證:每張收費新臺幣100元。

(三)電子臨時通行證:每張收費50元。

 

 

 

 

課程說明: 

1.安全駕駛

2.汽車保養與檢驗

3.危險物品運送相關法規

4.裝卸物料作業安全

5.危險物品運送之事故預防應變及通報

6.物質安全資料表

7.危險物品之辨識

8.個人防護裝備及滅火器之使用

於結訓後,原場地測驗,即測即評

 

報名截止日: 
2026-04-10
54 days remaining
上課日期: 
2026-04-152026-04-16
上課時段: 
日間
上課時間: 
週三 08:30~17:00 、週四08:30~16:00
上課場地: 
職訓中心教室
宜蘭縣羅東鎮中山路2段123號
24° 40' 20.7552" N, 121° 46' 49.7496" E
時  數: 
15時
課程收費: 
NT$5 000元
報名方式
受訓資格: 
1.從事運送危險物品之駕駛人或隨車護送人員且其職業駕照者。2.參加人員需已領有小客車之駕駛執照者。
所需文件: 
一吋半身脫帽照片(光面紙)4張、新式身分證(正、反面)影、駕照影本、原證書影本
報名方式: 
電話報名
傳真報名
網路線上報名
聯 絡 人: 
蔡小姐
連絡電話: 
03-9605669
傳  真: 
03-9605359
繳費方式

危險物品運送人員-複(回)訓(罐槽車) 14hr / 5000元
                                           (貨車)  12hr / 4500元

支票繳費: 抬頭為「社團法人宜蘭縣勞工教育協進會附設職業訓練中心」
匯款繳費: 請註明匯款公司名稱或匯款人(請勿以英文簡寫)
報到繳費: 當天開課報到繳費

✏✏✏✏✏✏✏✏✏✏✏✏✏✏

戶 名:社團法人宜蘭縣勞工教育協進會附設職業訓練中心

帳 號:00076-1100-63111 

銀 行:宜蘭信用合作社  (金融機構代號:124)

★請於匯款後,傳真匯款單或來電告知,謝謝。★

 

其  他
注意事項: 


一、若學員上課中遲到、缺席經查課被退訓、結訓成績不及格(及格分數70分)或監理所發現駕照有肇事違規紀錄(如酒駕或事故)或已被吊銷、吊扣】皆不予核發結訓證明書。

二、考試請携帶身份証正本以供查核。

三、不得頂替他人簽到,

四、依「道路危險物品運送人員專業訓練管理辦法」辦理,經電腦測驗成績及格者(70分)發給道路危險物品運送人員專業訓練證明書。